가톨릭의대 조미라 교수팀, GRIM-19와 병인 면역세포 연관성 연구
GRIM-19 발현 높이면 섬유화 억제…새로운 치료 가능성 시사
[메디칼업저버 손재원 기자] 국내 연구팀이 전신경화증 질환 진행을 억제할 수 있는 새로운 단백질 기전을 밝혀냈다.
가톨릭의대 조미라 교수(병리학교실), 가톨릭류마티스연구센터 박진실 연구교수, 정하연 연구원(의생명건강과학과) 연구팀과 가톨릭대 서울성모병원 박성환 교수(류마티스내과)는 전신경화증에서 미토콘드리아 이동 단백질 'GRIM-19'가 질환 진행을 억제하는 새로운 기전이라는 사실을 밝혔다.
이는 GRIM-19 단백질 조절을 통해 병인 면역세포 억제와 섬유아세포 미토파지 조절 기전을 규명해 전신경화증의 치료 효과를 입증한 것이다. 병리기전을 이해하고 효과적인 치료전략을 수립하는 데 중요한 근거를 제공한 것으로 평가된다.
전신경화증은 피부와 폐, 심장 등 주요 장기 섬유화가 진행되는 난치성 자가면역질환이다. 모세혈관에서 발생하면 피부가 두꺼워지고, 혈액순환 방해와 폐 섬유화로 인한 호흡 문제가 나타나 사망에 이를 수 있다.
연구팀은 전신경화증에서 병증 전개 시 증가하는 전사인자 STAT3와 그 활성을 억제하며 미토콘드리아 기능에 관여하는 GRIM-19 단백질 상관관계를 조사했다.
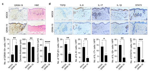
조사 결과 전신경화증을 유도한 마우스 모델을 통해 섬유화 지표인 a-SMA, 콜라겐 타입1(Col 1), STAT3 발현이 증가하고 GRIM-19 단백질 수치가 감소함을 확인했다. 이는 섬유화 과정과 GRIM-19 단백질 간 연관성을 시사하는 결과다.
이후 GRIM-19 단백질 발현을 높이는 유전자 치료를 진행했다. 그 결과 전신경화증을 유도한 마우스에서 피부 진피 두께가 감소하고, 염증성 사이토카인(TGF-β, IL-6, IL-17, IL-1β) 및 섬유화 단백질(a-SMA, Col 1) 발현이 감소함을 확인했다. 또 자가면역 병인 면역세포인 Th2, Th17 세포 감소도 관찰됐다.
GRIM-19 단백질은 STAT3 활성 억제 외에도 미토콘드리아 내로 이동해 손상된 미토콘드리아를 제거하는 미토파지 과정을 촉진하는 것으로 나타났다. 세포 실험을 통해 GRIM-19 단백질이 미토콘드리아 내 STAT3 이동을 증가시키고 섬유화를 억제하는 기전을 확인했다.
또 전신경화증 질환 모델에서 GRIM-19를 과발현시킨 결과 손상된 미토콘드리아 제거가 원활해지고 섬유화 관련 단백질 발현 감소 효과가 나타났다. 이는 GRIM-19가 미토콘드리아 기능 조절을 통해 전신경화증 치료 전략으로 활용될 수 있음을 시사한다.
박성환 교수는 "전신경화증은 약물 개발이 어려운 난치성 질환이지만, 본 연구진이 환자 아바타 모델을 구축해 보다 정확한 표적 치료제 개발이 가능한 상황"이라며 "미토콘드리아 이동을 유도하는 GRIM-19 유전자 치료제가 전임상 평가를 거쳐 환자에게 적용될 수 있다면 매우 유망한 치료 후보물질이 될 것"이라고 강조했다.
조미라 교수는 "난치성 면역질환에서 면역세포와 병변 부위 STAT3 전사인자 활성과 미토콘드리아 기능 이상이 관찰됐다"며 "GRIM-19 단백질은 이런 문제를 동시에 조절할 수 있어 섬유화 난치질환 예방·극복에 중요한 치료 타깃이 될 수 있다"고 밝혔다.
한편 이번 연구는 Experimental & Molecular Medicine 지난해 12월호에 실렸다.
