현재 지정된 42개 상종 외 9개 종합병원 신규 신청…12월 지정 기관 최종 발표
[메디칼업저버 정윤식 기자] 신생아 사망 사고로 지난 2018년 상급종합병원 지정을 자진 철회한 이대목동병원이 재도전에 나섰다.
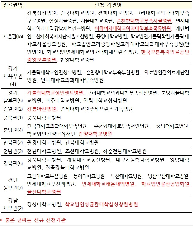
3일 보건복지부에 따르면 최근 마감한 제4기 상종 지정평가 신청서 접수 결과, 기존 42개 상종 외에 이대목동병원 등 9개 종합병원이 신청서를 추가로 제출했다.
9개 종합병원은 순천향대서울병원, 이대목동병원, 중앙보훈병원, 인제대해운대백병원, 울산대병원, 가톨릭대성빈센트병원, 강릉아산병원, 건양대병원, 삼성창원병원이다.
진료권역별로는 서울권 3곳, 경남동부권 2곳, 경기남부·강원·충남·경남서부권에서 각 1곳의 기관이 추가로 신청했다.
제출 자료에 대해서는 건강보험심사평가원에서 건강보험청구 실적을 토대로 평가기준 충족 여부를 평가할 예정이다.
평가기준에는 진료기능, 교육기능, 인력·시설·장비, 환자구성상태, 의료서비스 수준 등이 포함된다.
특히, 병문안객 통제시설 등 현장확인이 필요한 항목은 9월 중 조사하며, 코로나19(COVID-19) 대응에 영향을 주지 않도록 가급적 최소화할 방침이다.
복지부는 "제4기 상종 지정규모는 11월경 산출 예정인 진료권역별 상종의 소요병상 수를 토대로 신청 의료기관별 평가 점수에 따라 정해진다"며 "올해 12월에 최종 발표할 계획"이라고 말했다.
관련기사
키워드
#상급종합병원
#보건복지부
#복지부
#이대목동병원
#상종
#제4기상급종합병원
#병문안객
#건강보험심사평가원
#심평원
#코로나19
#의료기관
#42개의료기관
#8곳
#소요병상수
